纳米氧化锆的制备需经历各种工艺流程,关键设备的工艺精度与辅料的性能适配性直接决定产品纯度(99.5%~99.99%)、粒径分布(D50=10~100nm)及分散稳定性等核心指标。目前中国已构建起覆盖全产业链的设备与辅料供应体系,中低端市场实现充分自给,高端领域正加速进口替代,为产业规模扩张与质量升级提供了坚实支撑。
纳米氧化锆生产设备需满足“低污染、高精度、可调控”要求,不同制备工艺(共沉淀法、水热法、溶胶-凝胶法)对设备的参数需求存在显著差异。国内设备供应商已形成“通用设备规模化、专用设备定制化”的供应格局,核心设备国产化率超80%。
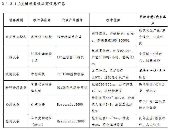
2.1.3.1.1核心工艺设备及主流供应商
合成反应设备:耐腐蚀与密封性是核心要求合成环节(如共沉淀法中的中和反应、水热法中的溶剂热反应)需在强酸碱环境下进行,设备需具备优异的耐腐蚀性与压力控制能力。
反应釜:威海化工机械有限公司是行业龙头,其生产的锆材衬里反应釜(容积100~10000L)采用TA2钛合金内胆,耐盐酸、氢氧化钠等强腐蚀介质,密封精度达0.01MPa,适配水热法中120~200℃、2MPa的反应条件,国内市场占有率超35%,客户涵盖国瓷材料、东方锆业等头部企业。
连续结晶器:江苏迈安德集团开发的DTB型结晶器,通过变频搅拌系统(转速100~500r/min)精准控制晶体生长速率,可将氧化锆前驱体粒径偏差控制在±2nm内,产能达5~20吨/天,已广泛应用于山东鸿远、宜兴高阳化工的共沉淀法生产线。
干燥设备:喷雾干燥机主导规模化生产干燥环节需快速去除物料水分(含水率从60%降至5%以下),同时避免颗粒团聚,喷雾干燥机因适配性强成为主流设备。
高速离心喷雾干燥机:江苏龙鑫智能干燥科技有限公司的LPG型设备是行业标杆,其核心雾化器采用钛材陶瓷镶嵌结构(专利号:ZL202122093525.2),线速度达226m/s,可将料液瞬间雾化成1~10μm液滴,配合两级热风过滤系统,产品纯度提升至99.9%以上,杂质含量低于50ppm。该设备产能覆盖5~15吨/小时,2024年在纳米氧化锆领域的销量占比超40%,为宁德时代配套的固态电池用氧化锆粉体生产线均采用其设备。
冷冻干燥机:上海东富龙科技的LGJ系列设备适用于高端医药级氧化锆生产,通过-50℃低温冻干技术保留纳米颗粒的分散性,产品比表面积可达30~50m²/g,但产能较低(0.5~2吨/天),主要供应牙科陶瓷企业如爱尔创。
煅烧设备:高温窑炉决定晶型与纯度煅烧环节需在800~1200℃下实现前驱体晶型转化(从无定形转为四方相/单斜相),窑炉的温度均匀性直接影响产品性能。
推板窑:中材科技的TC-1200型推板窑采用多区控温系统,温度波动±5℃,窑道长度达30米,产能1~3吨/天,可通过氮气气氛控制抑制氧化锆晶格氧逸出,广泛应用于电子级产品生产。
回转煅烧炉:江苏龙鑫的回转式焙烧炉适配规模化工业级产品,倾斜角度可调节(1~5°),物料停留时间精准控制在2~4小时,单台产能达5吨/天,能耗较传统窑炉降低15%。
粉碎分级设备:气流粉碎机保障粒径均一性煅烧后的块状物料需粉碎至纳米级,同时控制粒径分布宽度,气流粉碎机是核心设备。
流化床气流粉碎机:青岛优明科粉体机械的QLM系列设备,通过超音速气流(速度300~500m/s)实现颗粒碰撞粉碎,配备分级轮转速调节系统(0~30000r/min),可将D90控制在50nm以内,粒径分布跨度(D90/D10)≤1.2,国内高端生产线适配率超60%,客户包括三祥新材、杭州万景新材料。
球磨机:长沙矿冶研究院的行星式球磨机,采用氧化锆陶瓷磨介(纯度99.9%),避免物料污染,研磨后粉体粒径可低至20nm,主要用于实验室小批量制备。
检测设备:进口为主,国产加速替代产品质量检测依赖高精度设备,目前高端市场仍以进口为主,但国产设备在中低端领域已实现突破。
粒度分析仪:马尔文帕纳科(英国)的Mastersizer3000是行业基准,可检测1nm~3mm粒径范围,测量精度±2%,国内头部企业均有配备;国产代表如丹东百特的Bettersize2600,检测范围5nm~100μm,精度±5%,价格仅为进口设备的1/3,在中小厂商中普及率超70%。
X射线衍射仪(XRD):日本理学的SmartLabSE可精准分析晶型结构(四方相含量误差≤1%),国产中科院长春光机所的DX-2700已实现技术追赶,在工业级产品检测中应用率达40%。

版权所有 © 稀科斯(上海)金属材料有限公司 备案号:沪ICP备2025153663号-1
技术支持:众云商网络